Eplan Platform API
EPLAN API
/
User Guide
/
API DataModel
/
Navigating the project data
/ EObjects overview
Collapse All
Expand All
In This Topic
EObjects overview
In This Topic
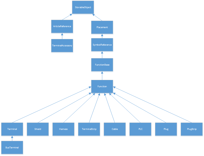
Class diagram of the EPLAN data model in
Eplan.EplApi.DataModel.EObjects
namespace.