Eplan Platform API
EPLAN API
/
User Guide
/
API DataModel
/
Navigating the project data
/ Filtering overview
Collapse All
Expand All
In This Topic
Filtering overview
In This Topic
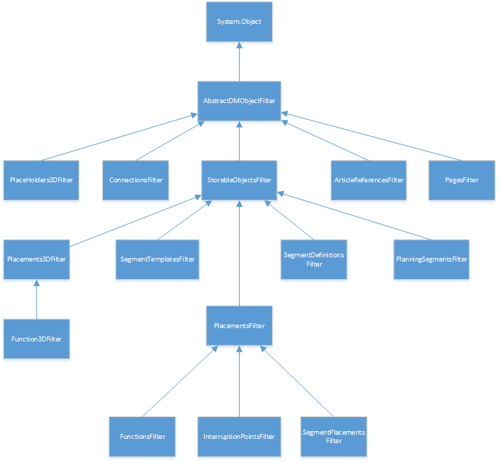
The following diagram shows how to set filter classes used for example by the DMObjectsFinder.