Eplan Platform API
EPLAN API
/
User Guide
/
API DataModel
/
Navigating the project data
/ MasterData ovierview
Collapse All
Expand All
In This Topic
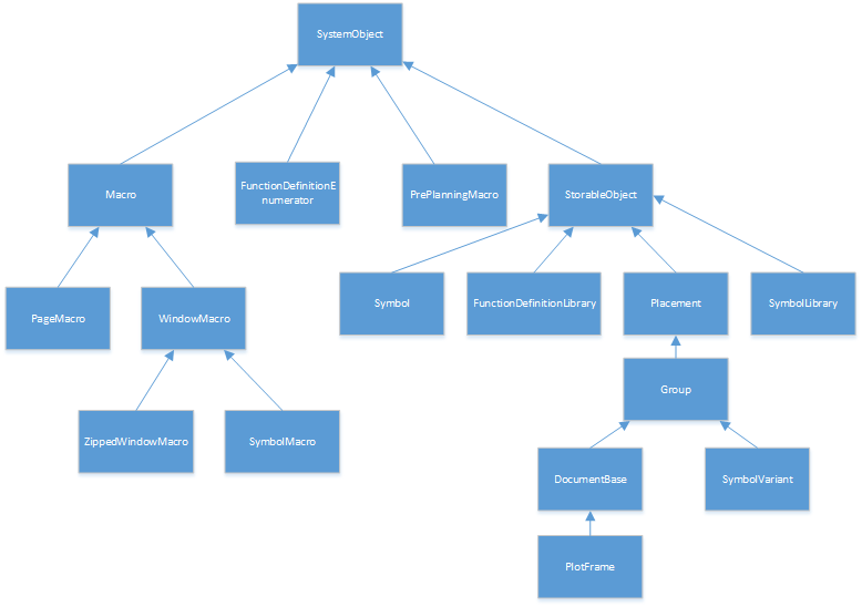
MasterData ovierview
In This Topic
Class diagram of the EPLAN data model in Eplan.EplApi.DataModel.MasterData namespace.