Eplan Platform API
Eplan API
/
User Guide
/
API DataModel
/
Navigating the project data
/ EObjects overview
Collapse All
Expand All
In This Topic
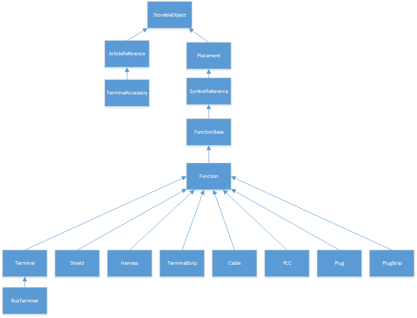
EObjects overview
In This Topic
Class diagram of the Eplan data model in
Eplan.EplApi.DataModel.EObjects
namespace.