Eplan Platform API
Eplan API
/
User Guide
/
API DataModel
/
Navigating the project data
/ MasterData overview
Collapse All
Expand All
In This Topic
MasterData overview
In This Topic
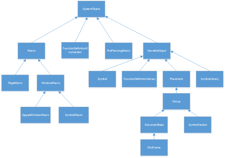
Class diagram of the Eplan data model in the
Eplan.EplApi.DataModel.MasterData
namespace.